本文
経営革新計画の申請・承認について
経営革新計画の作成にあたって
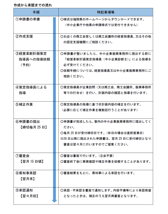
まずは、お近くの商工会、商工会議所又はその他の認定支援機関にご相談ください。
申請書類が整いましたら、経営革新計画策定指導員による内容確認及び修正指導を受けてください(必須)。
経営革新計画策定指導員への依頼は、担当の経営指導員又は管内の中小企業振興事務所にお尋ねください。
経営革新計画策定指導員のアドバイスに基づき、申請書類の補正作業を行い、申請書類一式が完成しましたら、
中小企業振興事務所あてに郵送してください。
⇒ 各商工会、商工会議所及び各中小企業振興事務所の連絡先についてはこちらをご確認ください。
※申請締切は、毎月25日です。(25日が休日の場合は直前の営業日となります)
26日以降に提出された申請書は、翌月25日の締切扱い(翌々月承認)となりますのでご留意ください。
例)5月末までに計画の承認を受けたい場合は、4月25日までに申請書類を提出してください。
締切後、翌月15日頃に審査会を行い、翌月末に県知事承認、翌々月初めに結果を書面通知します。
作成相談から申請まで概ね1か月、申請締切から計画承認まで1か月から1か月半程度かかります。
経営革新計画の作成から承認までの流れ

福岡県中小企業経営革新・賃上げ緊急支援補助金の為の経営革新計画申請期間開始に伴い、経営革新計画の様式を変更いたしました。
なお、事業者への皆様へのフォローアップ調査は引き続き実施しますので、回答に係る対応をお願いいたします。
申請書類(各2部)
1 様式第1号 経営革新計画に係る承認申請書 ※支援機関及び経営革新計画策定指導員について記載すること
(1)別表1 経営革新計画
(2)別表2 実施計画と実績
(3)別表3 経営計画及び資金計画
(4)別表4 設備投資計画及び運転資金計画
(5)別表5 経営革新計画等の公表等について
(6)別表6 企業概要
(7)別表7 負担金の賦課の基準等(該当のみ)
2 様式第7号 誓約書(原本1部、写し1部) ※代表者印を必ず押印すること
3 様式第8号 申請企業役員名簿
4 履歴事項全部証明書の写し(発行後3ヶ月以内のもの)※法人のみ
5 直近3期分の決算書(確定申告)の写し
(1)法人 貸借対照表、損益計算書、販売費及び一般管理費内訳書、製造原価報告書
(2)個人事業主 確定申告書(第一表・第二表)、青色申告決算書(1~4)又は収支内訳書(1~2)
6 その他経営革新に係る資料(会社案内や補足資料)
経営革新計画申請の手引き・取組事例
経営革新計画制度の概要、申請の手続き、各様式の記入要領をまとめた手引きです。計画作成の際にご活用ください。
経営革新の取組事例については、下記リンクから確認ください。


